| Up | 公開講座・授業公開:北海道教育大学の場合 | 作成: 2008-02-02 更新: 2008-02-02 |
大学の分校のなかには公開講座・授業公開を義務化しているところがあり,またそうでないところもあるので, センターからの公開講座・授業公開実施指示は「協力依頼」の形になる。 ただし,つぎのような文言を用いて「義務」の雰囲気形成を行う:
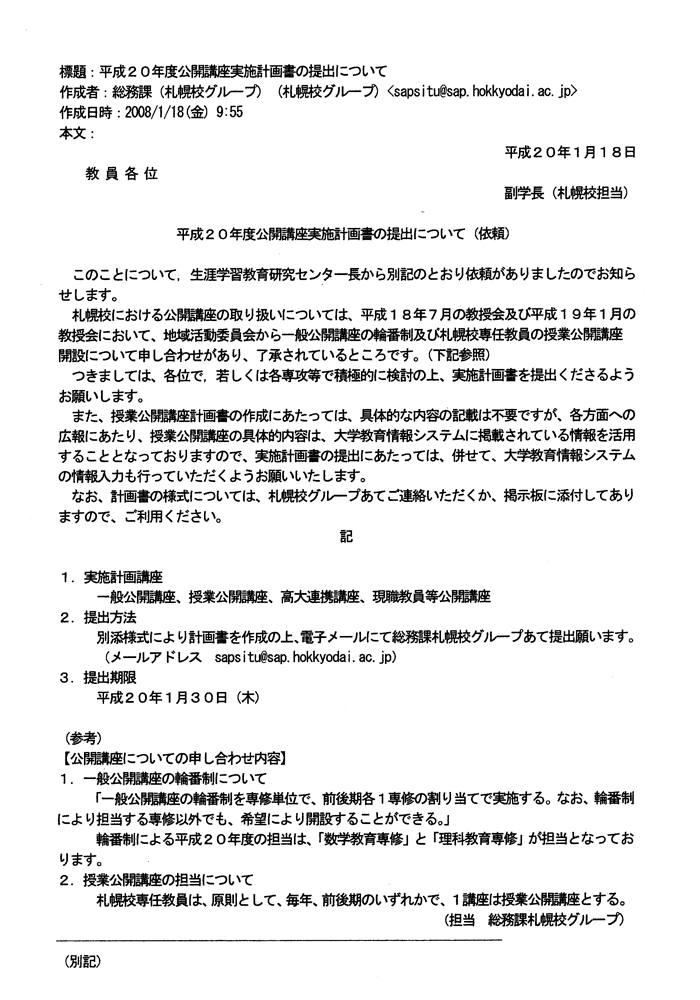
札幌校は,公開講座の義務化および授業公開の原則化を定めている分校である。 センターからの公開講座・授業公開実施指示は,長がリレーして教員に伝える。 そして,このときの通知文において,改めて「義務」が強調される:
輪番制で担当をつくっているということは,輪番制を導入しなければなり手がいないことを意味する。 授業公開講座の原則化を文言にしているということは,原則化しなければなり手がいないことを意味する。 自然発生的になり手が出て来ないということは,何を意味するか? 実施が必要だが,教員に余裕がないということか? 教員の意識が低いということか? そうではない。 教員が「無意味」を認識しているということである。 「必要とされているから,これに応える」というのではない。 必要のないところに,無理矢理つくる。 必要のないところに無理矢理つくったものには,当然人は集まらない。 そこで「動員をかける」も,手法の一つとして採らねばならなくなる。 本末転倒である。 この本末転倒を,教員は認識している。 ただし,「無意味」を知っているが,担当せよと言われたらこれに従う。 「裸の王様」の民衆の役を粛々と演じるわけである。 これは,大学のモラル・ハザードと言うべきものではないのか? そうである。 |
| 通知文 | ||||||
| ||||||
| 計画書フォーム | ||||||
| ||||||