| |
ES920LRは制御プロセッサーとしてARM Cortex-M0+を搭載しており、この上で直接アプリケーションプログラムを動かすこともできますし、別のマイコンからシリアル通信でコマンドを送り、制御することもできます。
今回はシリアル通信でコマンドを送り制御することにしました。
ES920LRには設定モードと通信モードの二つのモードがあります。
設定モードでシリアル通信でコマンドを送ることで帯域幅や拡散率などが設定できます。
通信モードでは、シリアル通信で送った文字列がLoRaのデーターとして送信されます。
初回電源投入後は設定モードになります。
設定モードから通信モードへの切り替えは、リセット後のモードを設定するコマンドを送信し、ES920LRをリセットすることでおこないます。
通信モードから設定モードへの切り替えは、「config
」という文字列を送信し、ES920LRをリセットすることでおこないます。
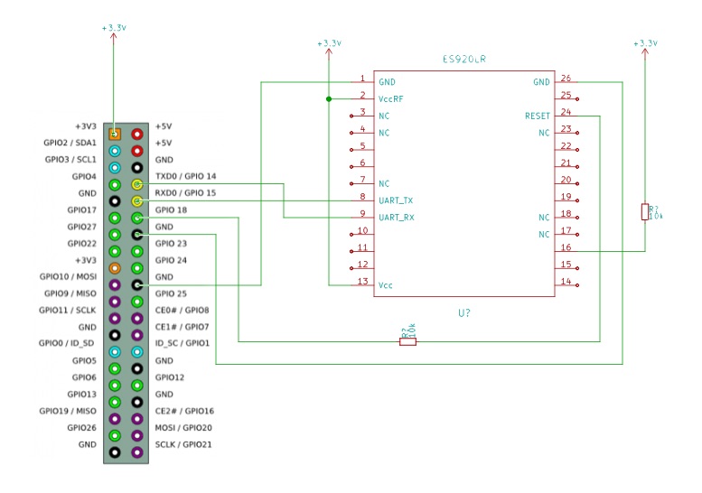
マイコンのプログラムからES920LRをリセットするために、ESP8266もRaspberry Pi3もGPIOピンをES920LRのリセットピンに接続しました。
ESP8266やRaspberry Pi3からES920LRの帯域幅と拡散率を設定/変更する流れは次のようになります。
|
|